Phase II - Blog Post 2: Deliverable 2#
Executive Summary#
Perhaps unsurprisingly, the direction of our project has radically changed since our last post. What began as a lightweight data visualization app has been expanded into a “stack overflow of policymaking”, if you will—a social, interactive discussion board where policymakers, voters, and economists can voice their opinions through user experiences that are meaningfully tailored to each persona. Furthermore, each of their experiences are deeply linked to one another, connected in ways that suit each persona’s needs and desires. Such an undertaking has taken considerable effort on the part of all members of our capable team.
See the full updates in our plan reflected in our updated Phase I post.
Updated Product Description: Policy papers are frequently black box and inaccessible, often missing voter and data-backed perspectives. Additionally, it is hard to know how economic factors, such as corporate tax rate or government spending, will affect abstract characteristics such as wealth inequality without doing complex analyses or spending a lot of time.
Key Updates#
- Drastically expanded scope; data viz app became a policy discussion board
- Therefore… new data sources, user stories, & database schema
- Robust wireframes & Relational Models (see below)
- Overhaul of Menu System on our Team Blog site
Reminder: Find full updates reflected in our updated Phase I blog post
Timeline of Updates#
Seven days ago, our product was a simple data visualization tool. Such a simple product yielded a very straightforward database design. Knowing that our professors expected more from us, we took our simple mockup to Dr. Fontenot. His ensuing comments made it clear that our current product was far from adequate, setting off a four-day period of rapidfire team debate, product development and database design, only to repeat the process again. Such a cycle yielded the following evolution:
- We were informed that the scope of our project had to be greatly increased.
- Frustrated, we discussed changes to our core product as a team.
- The product evolved from a visualization app to a lightweight discussion board.
- We added new features to the roadmap, such as the ability to “post” graphs
- We took our revised idea back to our professors; they told us to reach for the moon with product design.
- The complexity of our app continued to significantly expand as we discussed features such as saving graph metadata, adding community moderation, politicians “endorsing” posts, and replying to posts with graphs rather than plain text.
Although we were initially disappointed that our carefully crafted app idea was dismissed as too limited in scope, we’ve come to appreciate the final result which we have worked towards diligently. It is clear in retrospect that we had been limiting ourselves by focusing too hard on feasibility rather than creativity. With the benefit of hindsight, it’s clear that our initial idea was too simple, and we ultimately made the right decision to drastically expand the aim of our product.
Our Wireframe#
We mapped out almost all of our app’s pages, so that others can more easily envision our final product.
Data Visualization Models#
Line Graph of Unemployment & Long-Term Interest Rates Over Time#

To examine trends in our dataset, we created a line graph of unemployment and long-term interest rates by country over time. We wanted a time series, and wanted to examine how the variables above would change overtime. We also wanted to examine the different trends between nations over time. Which they all showed similar variance. And to top it off, plotting both of them would allow us to examine possible relationships between the two variables.
Distribution of GINI Index by Country Over Time#

Another plot we made was of the GINI Index distribution by country. Through it, we could see that each country varies around a certain level of inequality with a roughly similar variance.
Pairplot of All Feature Variables#

Additionally, we explored the relationships between features by creating a pair plot, with the intent of sleuthing out any potential collinearity between features. The pair plot raised some concerns surrounding some data that may be static for each country. This could create limitations for our model, and may mean we have to go back through our data collection methods and make sure it is robust. The reason we did a pairplot was to look for colinearity between variables, and our pairplot showed us that there was no collinearity which is a good sign. In phase 3 we should further examine outliers in the pairplot.
Machine Learning Models#
We have not yet implemented any machine learning models. Soon, we will be implementing our logistic regression model to predict the GINI coefficient based on the other features. Evaluation and interpretation of our model is different from a typical logistic regression model, since we are not actually predicting the probability of a value of 0 or 1, but instead predicting a value between 0 and 1. This means that we cannot evaluate our model with accuracy, precision or recall, but rather with some proximity metric such as mean squared error.
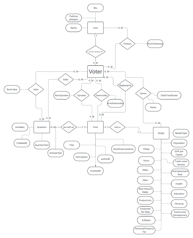
Entity Relationship Models#
Local Models#
Due to the highly interconnected nature of our personas’ experiences on our app, each of our local models are remarkably similar to one another. Most of the meaningful differentiation lies in the few changes in schema hidden in a sophisticated and highly connected schema—this schema fuels the core functioning of the app, such as ensuring every post has a politician name attached to it, even for the voter’s local ER diagram
“Voter” Persona#
As the most lightweight level of privelege, Voters have the lightest ER Diagram.

“Politician” Persona#
Politicans have higher priveleges than a Voter. For example, in the ER diagram, politicians can create posts whereas Voters cannot.

“Economist” Persona#
Economists represent the verified “experts” that have a special level of privelege to leave comments on Politicians’ posts. For example, in the ER diagram, Economists can leave special comment via the “expert opinion” entity, which is connected to a post.

Global Model#
As you can see, our Global model is close to each local model because of the interconnected nature of our app (and therefore database).
Relational Model#
Our DDL notably includes the addition of several bridge tables due to several many-to-many relations between entities.

DDL#
Find the link to our SQL file attached here
In case that link didn’t work, find our (perhaps not as up-to-date) SQL here:
CREATE TABLE Users (
UserID INT UNSIGNED PRIMARY KEY,
Name VARCHAR(255) NOT NULL,
PoliticalParty VARCHAR(100),
Bio TEXT,
UserType VARCHAR(50) NOT NULL,
NumFollowers INT DEFAULT 0,
NumFollowing INT DEFAULT 0
);
CREATE TABLE UserType (
UserType VARCHAR(50) PRIMARY KEY,
Makes_Comments BOOLEAN NOT NULL DEFAULT false,
Makes_Upvotes_Downvotes BOOLEAN NOT NULL DEFAULT false,
Makes_Posts BOOLEAN NOT NULL DEFAULT false,
Makes_Endorsements BOOLEAN NOT NULL DEFAULT false,
Responds_to_Questions BOOLEAN NOT NULL DEFAULT false
);
CREATE TABLE Question (
QuestionID INT UNSIGNED PRIMARY KEY,
IsHidden BOOLEAN DEFAULT false,
CreatedAt DATETIME DEFAULT NOW(),
QuestionText TEXT NOT NULL
);
CREATE TABLE UserQuestion (
UserID INT UNSIGNED NOT NULL,
QuestionID INT UNSIGNED NOT NULL,
PRIMARY KEY (UserID, QuestionID),
FOREIGN KEY (UserID) REFERENCES Users(UserID),
FOREIGN KEY (QuestionID) REFERENCES Question(QuestionID)
);
CREATE TABLE Answer (
AnswerID INT UNSIGNED PRIMARY KEY,
AnswerText TEXT NOT NULL,
CreatedAt DATETIME NOT NULL DEFAULT NOW(),
QuestionID INT UNSIGNED NOT NULL,
UserID INT UNSIGNED NOT NULL,
FOREIGN KEY (QuestionID) REFERENCES Question(QuestionID),
FOREIGN KEY (UserID) REFERENCES Users(UserID)
);
CREATE TABLE FollowingFollowee (
FollowerID INT UNSIGNED NOT NULL,
FolloweeID INT UNSIGNED NOT NULL,
PRIMARY KEY (FollowerID, FolloweeID),
FOREIGN KEY (FollowerID) REFERENCES Users(UserID),
FOREIGN KEY (FolloweeID) REFERENCES Users(UserID)
);
CREATE TABLE Graph (
GraphID INT UNSIGNED PRIMARY KEY,
ModelType VARCHAR(100) NOT NULL,
XAxis VARCHAR(100) NOT NULL,
XMin FLOAT NOT NULL,
XMax FLOAT NOT NULL,
XStep FLOAT NOT NULL,
Population INT NOT NULL,
GDP_per_capita FLOAT NOT NULL,
Trade_union_density FLOAT NOT NULL,
Unemployment_rate FLOAT NOT NULL,
Health FLOAT NOT NULL,
Education FLOAT NOT NULL,
Housing FLOAT NOT NULL,
Community_development FLOAT NOT NULL,
Real_interest_rates FLOAT NOT NULL,
Productivity FLOAT NOT NULL,
Corporate_tax_rate FLOAT NOT NULL,
Inflation FLOAT NOT NULL,
Personal_property_tax FLOAT NOT NULL
);
CREATE TABLE SavedGraph (
UserID INT UNSIGNED NOT NULL,
GraphID INT UNSIGNED NOT NULL,
Name VARCHAR(255) NOT NULL,
DateTimeSaved DATETIME NOT NULL DEFAULT NOW(),
PRIMARY KEY (UserID, GraphID),
UNIQUE (UserID, Name),
FOREIGN KEY (UserID) REFERENCES Users(UserID),
FOREIGN KEY (GraphID) REFERENCES Graph(GraphID)
);
CREATE TABLE Post (
PostID INT UNSIGNED PRIMARY KEY,
Title VARCHAR(255) NOT NULL,
Description TEXT NOT NULL,
NumUpvotes INT DEFAULT 0,
NumDownvotes INT DEFAULT 0,
NumEndorsements INT DEFAULT 0,
CreatedAt DATETIME NOT NULL DEFAULT NOW(),
UserID INT UNSIGNED NOT NULL,
GraphID INT UNSIGNED NOT NULL,
FOREIGN KEY (UserID) REFERENCES Users(UserID),
FOREIGN KEY (GraphID) REFERENCES Graph(GraphID)
);
CREATE TABLE BookmarkedUser (
UserID INT UNSIGNED NOT NULL,
PostID INT UNSIGNED NOT NULL,
PRIMARY KEY (UserID, PostID),
FOREIGN KEY (UserID) REFERENCES Users(UserID),
FOREIGN KEY (PostID) REFERENCES Post(PostID)
);
CREATE TABLE UpvotesUser (
UserID INT UNSIGNED NOT NULL,
PostID INT UNSIGNED NOT NULL,
PRIMARY KEY (UserID, PostID),
FOREIGN KEY (UserID) REFERENCES Users(UserID),
FOREIGN KEY (PostID) REFERENCES Post(PostID)
);
CREATE TABLE DownvotesUser (
UserID INT UNSIGNED NOT NULL,
PostID INT UNSIGNED NOT NULL,
PRIMARY KEY (UserID, PostID),
FOREIGN KEY (UserID) REFERENCES Users(UserID),
FOREIGN KEY (PostID) REFERENCES Post(PostID)
);
CREATE TABLE EndorsementsUser (
UserID INT UNSIGNED NOT NULL,
PostID INT UNSIGNED NOT NULL,
PRIMARY KEY (UserID, PostID),
FOREIGN KEY (UserID) REFERENCES Users(UserID),
FOREIGN KEY (PostID) REFERENCES Post(PostID)
);
CREATE TABLE ExpertOpinion (
ExpertOpID INT UNSIGNED PRIMARY KEY,
BodyText TEXT NOT NULL,
CreatedAt DATETIME NOT NULL DEFAULT NOW(),
PostID INT UNSIGNED NOT NULL,
FOREIGN KEY (PostID) REFERENCES Post(PostID)
);
CREATE TABLE ExpertOpUser (
UserID INT UNSIGNED NOT NULL,
ExpertOpID INT UNSIGNED NOT NULL,
PRIMARY KEY (UserID, ExpertOpID),
FOREIGN KEY (UserID) REFERENCES Users(UserID),
FOREIGN KEY (ExpertOpID) REFERENCES ExpertOpinion(ExpertOpID)
);